Здравствуйте уважаемые обучающиеся, родители/законные представители, сотрудники техникума! Рады приветствовать Вас на странице социального педагога!
Режим работы:
Понедельник – пятница, с 08-00 до 17-00
Обеденный перерыв: с 12.00 -13.00
Телефон: 8 (3952) 410-690 (113)
Адрес электронной почты: uvr@itas.irk.ru
Кабинет социального педагога № 107/1 находится в учебном корпусе техникума на 1 этаже.
Обращаем Ваше внимание, что в социальной сети «ВКонтакте» создано сообщество
Социальный педагог работает с различными категориями обучающихся и семей:
— Малообеспеченными, многодетными семьями.
— Семьями, находящимися в трудной жизненной ситуации.
— С обучающимися, состоящими на учете в ОДН, КДН и ЗП, внутреннем учете техникума.
— С детьми-сиротами и детьми, оставшимися без попечения родителей, лицами из их числа.
— С обучающимися с инвалидностью и ограниченными возможностями здоровья.
Здравствуйте уважаемые студенты, родители и сотрудники техникума!
В ГБПОУ ИО ИТАС работает кабинет психологической помощи.
Вы можете получить бесплатную консультацию специалиста, психологическую помощь и поддержку в разрешении трудных вопросов и сложных жизненных ситуаций, содействие в личностном росте, развитии и самореализации.
Социально-психологическая служба, включена в систему воспитательной работы техникума. Свою деятельность она осуществляет с целью обеспечения психолого-педагогических условий, наиболее благоприятных для психического и личностного развития студентов, содействия благоприятному климату в коллективе техникума, оказания комплексной психологической поддержки всем субъектам образовательного процесса.
Вопросы, по которым можно и нужно обращаться к педагогу — психологу техникума:
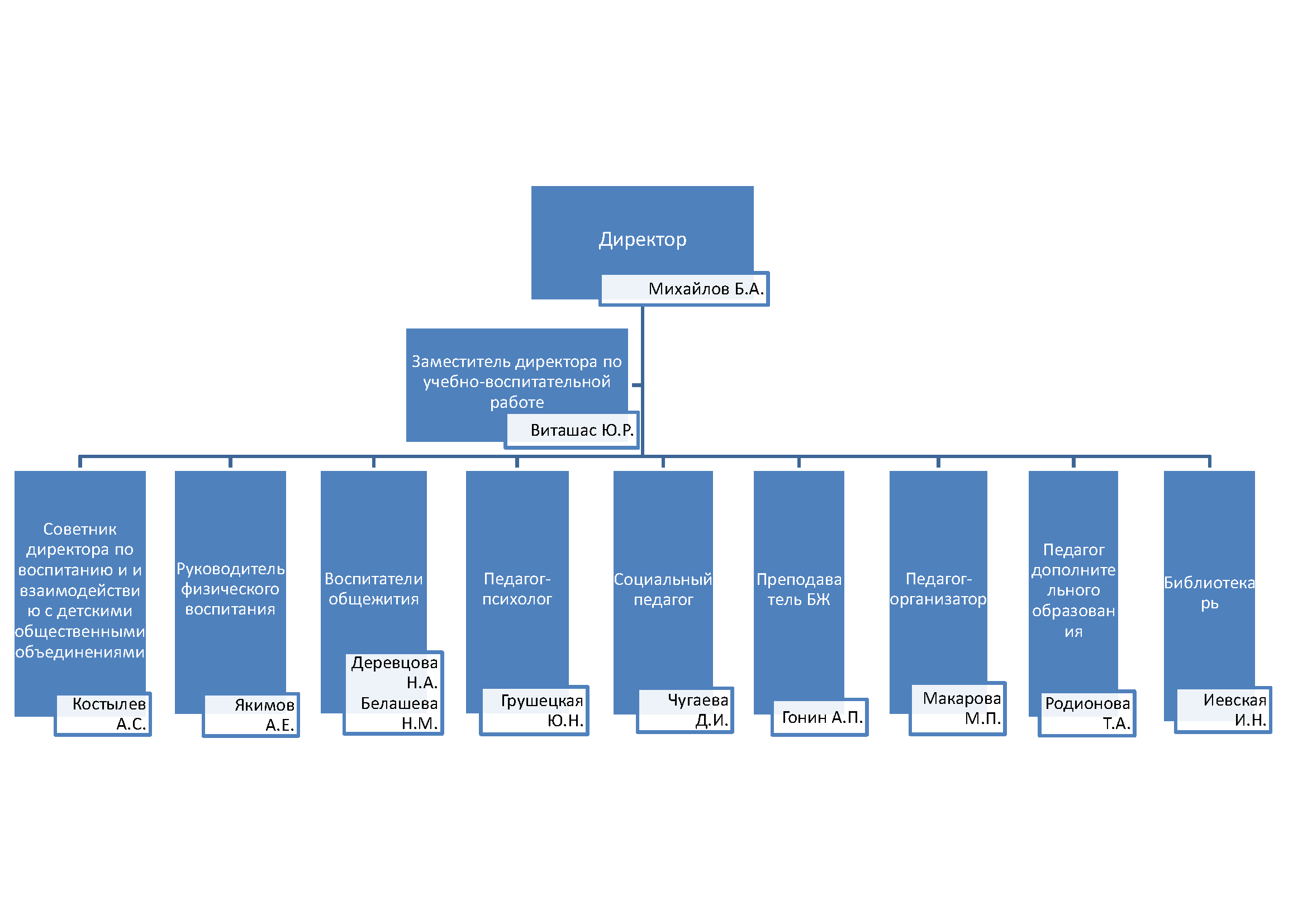
Педагог-психолог высшей квалификационной категории
Грушецкая Юлия Николаевна
Кабинет № 307-о находится на 3-ем этаже, кабинет психологической разгрузки № 533-о располагается на 5 этаже (адрес ул. Лермонтова, д. 92а — общежитие).
Часы работы:
понедельник — пятница
8.00 — 16.20
обед с 12.00 до 13.00
Внимание! На консультацию требуется предварительная запись.
Дополнительно можно записаться еще несколькими способами:
— С помощью сообщества «Кабинет психолога ИТАС» в социальной сети Вконтакте https://vk.com/public200775753
— Написать сообщение по электронной почте yulya_valeeva_98@mail.ru
— Обратиться к куратору учебной группы.
Педагог-психолог | |
ФИО | Грушецкая Юлия Николаевна |
Образование | Высшее, специалитет |
Специализация | Психология |
Квалификация | Специалист высшей квалификационной категории |
Информация для связи | Электронная почта: yulya_valeeva_98@mail.ru Рабочая страница в социальной сети «Вконтакте»: https://vk.com/public200775753 |
Педагогический стаж | С 1 сентября 2020 года |
Участие в конкурсах, конференциях, семинарах, конкурсах | 1. Межрегиональный семинар «Комплексное психолого-педагогическое сопровождение обучающихся с ОВЗ и инвалидов» — выступление с докладом «Социализация обучающихся с ОВЗ и инвалидов средствами арт-терапии» (29.09.2022 год) 2. Межрегиональная с международным участием научно-практическая конференция «Актуальные вопросы профориентации и трудоустройства обучающихся из числа лиц с ОВЗ и инвалидов в условиях регионального рынка труда» — выступление с докладом «Реализация профориентационных мероприятий с обучающимися с инвалидностью и ОВЗ на уровне СПО» (24.05.2022 год). 3. Участник областного конкурса организаторов воспитательной работы в профессиональных образовательных организациях Иркутской области (2023 год). 4. Всероссийская научно-практическая конференция «Взаимодействие СПО, общественных организаций, родителей и законных представителей с целью повышения эффективности профессионального образования» — выступление с докладом «Система психолого-педагогического сопровождения обучающихся с особыми образовательными потребностями: опыт в СПО» (06-07.12.2023 год). 5. Региональный вебинар «Процесс взаимоадаптации обучающийся-преподаватель-родитель» — выступление с докладом «Система работы с индивидуальными особенностями обучающихся с ОВЗ и инвалидностью» (2023 год). 6. Региональный вебинар «Социализация и комплексное сопровождение людей с инвалидностью и ограниченными возможностью здоровья в процессе освоения ими профессии/специальности» — выступление с докладом «Психологическая адаптация обучающихся с ограниченными возможностями здоровья и инвалидностью в системе среднего профессионального образования» (2024 год). 7. Региональный этап Всероссийского конкурса профессионального мастерства «Педагог-психолог России» — победитель (18.04. 2024 год) 8. Всероссийский Байкальский антинаркотический форум – выступление с докладом «Применение виртуальных настольных игр в профилактической работе» (13.05.2024 год). 9. Федеральный этап Всероссийского конкурса профессионального мастерства «Педагог-психолог России» — участник (04.10. 2024 год). 10. Региональный этап Всероссийского конкурса профессионального мастерства «Педагог-психолог России» — эксперт (18.04. 2025 год). 11. Школа профессионального мастерства «Конкурсное движение – сила притяжения» — проведение мастер-класса на тему «создание и использование виртуальных настольных игр (квест-игр) в профилактической работе» (28.10.2025 год). |